凯莱英怎么看

2025年11月03日 11:49:24

正文:

大家好啊,今天市场继续调整,创新药再度有活跃表现,但较上一交易日,力度已经明显下降。

上周五有很多朋友问我对凯莱英怎么看,那我们就来聊一下。

其实凯莱英这份三季报最大的问题就是,为什么三季度增长突然放缓了,从公司公告我们可以看出,主要是大制药公司的收入出现了放缓。

在凯莱英最新的投资者交流纪要中,凯莱英解释道:

公司来自大制药公司的收入波动主要受美国市场部分大制药公司的小分子管线调整影响,其研发管线及商业化销售在今年出现了波动。后续伴随客户业务调整完成,以及其他管线的销售放量,公司来自大制药公司收入将重新进入良性增长轨道。

从公司的表述来看,我们认为主要是短期事件影响,并且公司年报中也表述了“从下半年待交付的订单分布看,第四季度交付规模将显著高于第三季度,预计全年营业收入将实现13%-15%增长。”

说明四季度的营收将较三季度大幅改善,所以,问题不大。

另外,我看到有人推测是不是辉瑞砍单了,首先我对把投资逻辑建立在一些大订单上的做法本身就是排斥的,很多人是因为现在多肽火热,去投了凯莱英或者药明康德,在我看来这种做法是不可取的,因为逻辑太弱了。

我们投资公司一定是要研究到期长远发展逻辑,不光是多肽,而是公司能否持续保持竞争力,是否有能力持续抓住一个又一个的风口。

另外,我之所以对凯莱英谈的比较少,是因为我的观点是投资就投最强的,最强的是谁?明显是药明系,所以,能投最强的,为什么要投老二或者老三呢?

你反过来看,药明出现凯莱英这种三季度突然失速的情况可能性就极低,为什么?因为他订单足够充足客户足够多,它不依赖于那一两家客户。

以上就是我对凯莱英的看法。

生物医药方面,今天的延续性已经有点超我的预期了,看来资金也确实是没东西可买了,选来选去,还是生物医药有性价比。

目前来看,生物医药方向在未来多个季度持续保持业绩增长基本上确定性非常高事,整个市场说真的,很难找出第二个稳定高增长的板块,所以,资金关注只会迟到,不会缺席。

所以,我们当下的核心策略还是继续大仓位待在生物医药,另外,我们也挖掘下一个科技领域去做提前的布局,希望跟上我们操作的朋友抓紧进圈。(点击加入)

好了,今天就说这么多!继续熬,继续hold住,我们顶峰相见!

最后温馨提示,请各位粉丝帮忙点赞、转发,请新来的朋友关注,支持我们输出更好的内容,希望提高投资能力的朋友欢迎加入我们的圈子支持我们(点击加入)。

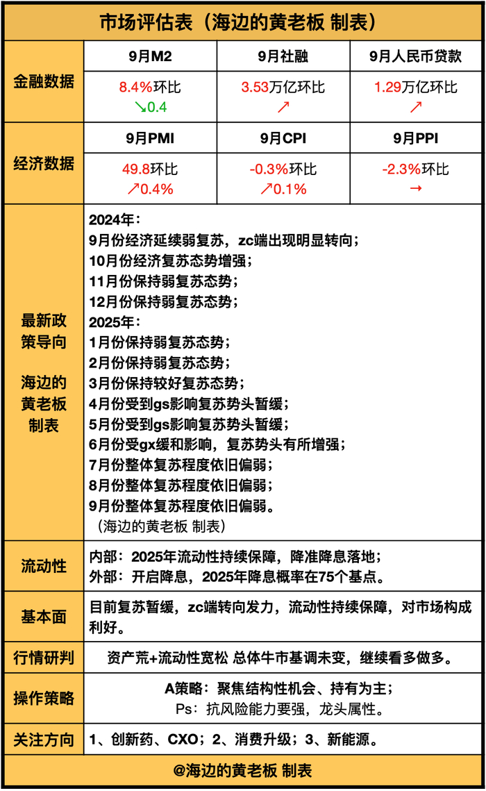
以下为市场评估表:

免责声明:

1、本网站所展示的内容均转载自网络其他平台,主要用于个人学习、研究或者信息传播的目的;所提供的信息仅供参考,并不意味着本站赞同其观点或其内容的真实性已得到证实;阅读者务请自行核实信息的真实性,风险自负。